近日,中国自2022年2月15日起施行《网络安全审查办法》(以下简称《办法》),规定超100万用户网络平台在海外上市须申报网络安全审查。另外,自今年3月1日起施行《互联网信息服务算法推荐管理规定》,要求平台不得利用算法进行“大数据杀熟”及诱导沉迷。
网络安全审查办法:平台用户超100万 海外上市须审查
中新财经报道,《网络安全审查办法》(以下简称《办法》)由国家互联网信息办公室、国家发改委、工信部、公安部、国家安全部、财政部、商务部、中国人民银行、国家市场监督管理总局、国家广播电视总局、中国证券监督管理委员会、国家保密局、国家密码管理局等十三部门联合修订发布,自2022年2月15日起施行。

如今人们越来越依赖于智能设备“信息集成”带来的便利,信息安全问题愈显重要。图为2021年12月16日,旅客在福州南火车站内通过自助智能防疫闸机快速出站。(图/澳洲网)
国家网信办有关负责人表示,网络安全审查是网络安全领域的重要法律制度,原《办法》自2020年6月1日施行以来,对于保障关键信息基础设施供应链安全,维护国家安全发挥了重要作用。为落实《数据安全法》等法律法规要求,国家网信办联合相关部门修订了《办法》。
《办法》将网络平台运营者开展数据处理活动影响或者可能影响国家安全等情形纳入网络安全审查,并明确掌握超过100万用户个人信息的网络平台运营者赴海外上市必须向网络安全审查办公室申报网络安全审查,主要目的是为了进一步保障网络安全和数据安全,维护国家安全。
上述负责人表示,根据《数据安全法》,数据处理活动包括数据的收集、存储、使用、加工、传输、提供、公开等活动。《办法》重点聚焦的是网络平台运营者开展上述数据处理活动,影响或者可能影响国家安全的情形。
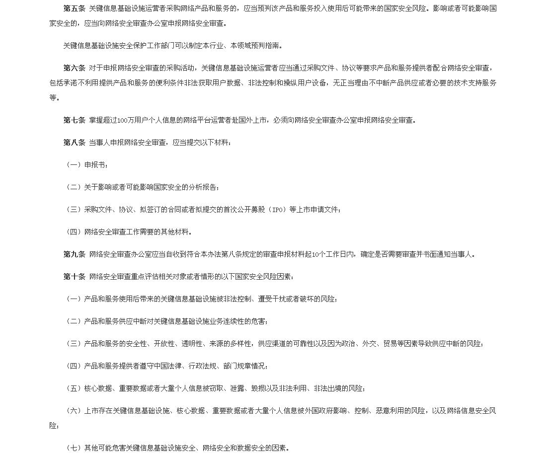
《办法》规定,关键信息基础设施运营者采购网络产品和服务的,应当预判该产品和服务投入使用后可能带来的国家安全风险。影响或者可能影响国家安全的,应当向网络安全审查办公室申报网络安全审查。
国家网信办微信公众号“网信中国”4日连发多篇文章,就修订发布《网络安全审查办法》及答记者问,回答“何时申报”“如何提交申报材料”等具体问题。关于“网络平台运营者赴国外上市申报网络安全审查,可能的结果有几类”一问,官方回答:“申报网络安全审查可能有以下三种情况:一是无需审查;二是启动审查后,经研判不影响国家安全的,可继续赴国外上市程序;三是启动审查后,经研判影响国家安全的,不允许赴国外上市。”

《网络安全审查办法》部分内容。(图/中国网信网)
算法管理规定:不得利用算法实施影响网络舆论等
在发布上述《办法》的同时,“网信中国”还发布了《互联网信息服务算法推荐管理规定》(以下简称《规定》)及答记者问。
近年来,算法应用在给政治、经济、社会发展注入新动能的同时,算法歧视、“大数据杀熟”、诱导沉迷等算法不合理应用导致的问题也深刻影响着正常的传播秩序、市场秩序和社会秩序,给维护意识形态安全、社会公平公正和网民合法权益带来挑战。

《互联网信息服务算法推荐管理规定》第二章内容。(图/中国网信网)
《规定》明确,应用算法推荐技术,是指利用生成合成类、个性化推送类、排序精选类、检索过滤类、调度决策类等算法技术向用户提供信息。
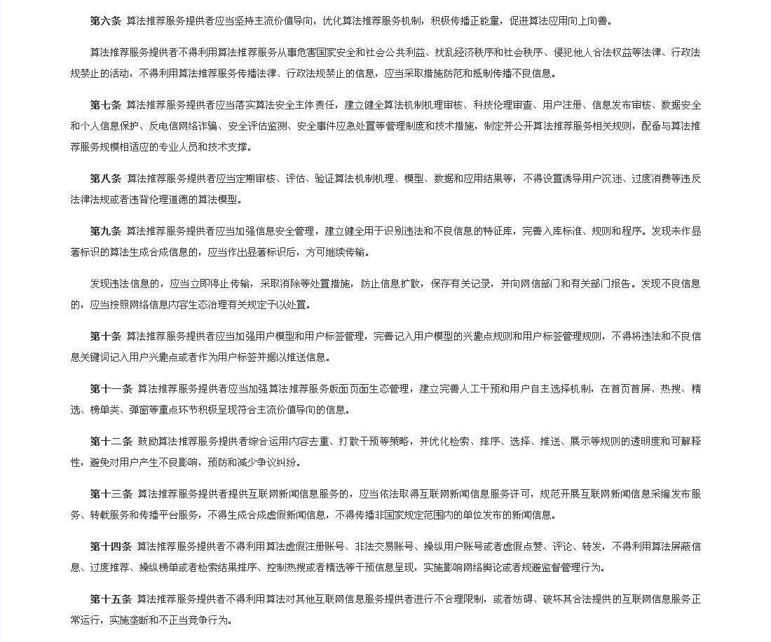
《规定》要求算法推荐服务提供者应当坚持主流价值导向,积极传播正能量,不得利用算法推荐服务从事违法活动或者传播违法信息,应当采取措施防范和抵制传播不良信息等。《规定》还明确,不得利用算法实施影响网络舆论、规避监督管理以及垄断和不正当竞争行为。
编辑:陈露
网友评论